通汇印刷 +86: 029-68 9999 66 TEL:186 2958 2000

  • 跳转到内容
  • 跳转到主导航并登录
  • 跳到附加信息

导航显示搜索

主导航

  • 首页
  • 企业概况
  • 产品分类
  • 印刷知识
  • 印刷动态
  • 最新案例
  • 下单须知
  • 联系我们
  • 淘宝门店

搜索

我在这里: 首页 产品分类 快印价格表

Popular Tags

  • 精美印刷
  • 西安印刷
  • 通汇印刷
  • 精品印刷
  • 设计印刷
  • 印刷价格表
  • 咸阳印刷
  • 商洛印刷
  • 书本印刷价格
  • 铜川印刷

Latest Articles

  • 彩色封套印刷注意事项
  • 档案袋印刷注意事项
  • 信封印刷
  • 信封卡道版样品平面图,信封样品
  • 大信封UPM样品彩色

Login Form

  • 找回密码
  • 找回用户名

快印价格表

快印设计印刷快印设计黑白印刷

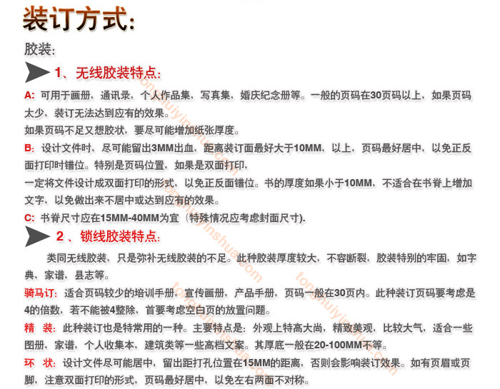
装订价格参考装订方式参考装订样式参考

关闭附加信息

附加信息

Blue Flower